
182,553
投稿来源:安树
近段时间,对动画粉丝来说最好的消息可能就是《新世纪福音战士》新剧场版系列第四部终于要上映了。
2021年1月23日《新世纪福音战士新剧场版:│▌》将在日本公映,基本也是庵野秀明监督的最后一部EVA剧场版了。

第四部剧场版要上了,各种联动周边自然也不会落下,同人创作圈的EVA元素也多了起来。
而在12月28日,EVA制作团队Khara公布了二创作品指引,也就是俗话说的同人创作规章。可是,什么样的表现程度才不算以「sq」为目的?营利达到多少算「过度」呢?
在版权问题上,同人创作一直以来都属于会色地带的创作衍生品。
考虑到不少同人作品是粉丝出于对原作(故事或角色)的喜爱而创作的,还有可能反哺原作的曝光度,提高原作的话题性和受众面,弥补空窗期的热度。很多时候,原作方对同人创作也是睁一只眼闭一只眼。
众所周知,作为日本TV动画史上最成功的动画之一,虽说这几年冷淡了一些,EVA的剧情设定和高人气角色一直是同人创作圈的热门选择之一。而如今,离第四部剧场版上映不到一个月了,到时候niconico、B站等二次元属性较强的论坛估计又将掀起EVA二创的热潮。
实际上,Khara 也没有全面限制同人创者进行二创,Khara发布二创规章后,同人圈也有画师表示不再绘制EVA相关同人,引发一定的话题讨论。
对此,Khara也给出了回应:
该二创规章并非「禁止」二创,也不会禁止过往的相关二创,只要遵守规章,就不会干涉粉丝二创。至于规章中比较模糊的部分,是因为我们想尽可能避免干涉粉丝的创作自由,不会就本规章内容对个人二创行为单独回应。
不过,声明中也没有解释到s情跟个人营利要到什麽程度才不行。对原作方来说,如何实现同人创作的规范管理还是一个难题。
同人反哺原作?
谈到同人反哺原作,东方project就是绕不开的话题。
东方project,简称东方,或称东方系列,是日本的同人社团“上海爱丽丝幻乐团”(ZUN)制作的一系列以弹幕射击游戏为主的游戏,并衍生有漫画、小说等作品。
由于制作方对同人创作的限制较为宽松,东方系列的爱好者们制作了大量的二次创作作品,例如音乐、漫画、小说、动画、插图、游戏、MAD等,形成了种类繁多的同人创作热潮。
2010年10月,东方Project获得了吉尼斯世界纪录认证为“最多作品的同人射击游戏”。
日本那边的同人文化非常盛行,在东京国际展示场,每年的8月和12月(今年疫情原因没有举办),无数的宅男冒着酷暑和严寒汇聚在“Comic Market”。
除了最正式的叫法以外,也有Comike、Comiket或CM等通俗叫法。
CM是由Comic Market准备会举办的日本以及全球最大型的同人志即卖会,在东京国际展示场举行,免费入场。一年举办两次,每次为时3天,八月举行的Comic Market叫作夏Comi(夏コミ),十二月举行的叫作冬Comi(冬コミ)。
除了个人社团以外,也有一些职业漫画家以及游戏公司(一般而言贩卖美少游戏的公司较多)会参展CM,即“企业摊”。
有一些知名的漫画家诞生于CM,如高桥留美子、CLAMP都是在CM被人发掘。部分同人组织,如TYPE-MOON(俗称“型月”)的《月姬》《Fate系列》等作品广受好评,在这之后成立了公司Notes。顺便抱怨下月姬二十周年了啊,还没推出重制。
不同于日本那边成熟的配套产业链,国内的同人文化发展如何?
二创指引该怎么做?
东方project这样的案例终究还是少数,如何在“鼓励同人创作”和“防止ip被滥用”之间实现一个平衡,对原作方来说是个较为棘手的难题。
前面也有说到,同人作品终究还是就是徘徊于暗色地带的创作模式,官方的态度非常重要。除非官方放宽限制,官方始终把控着同人的表现程度和应用范围。
虽说如此,同人创作者们也不是只能被动接受,也可以跟原作方进行交涉。
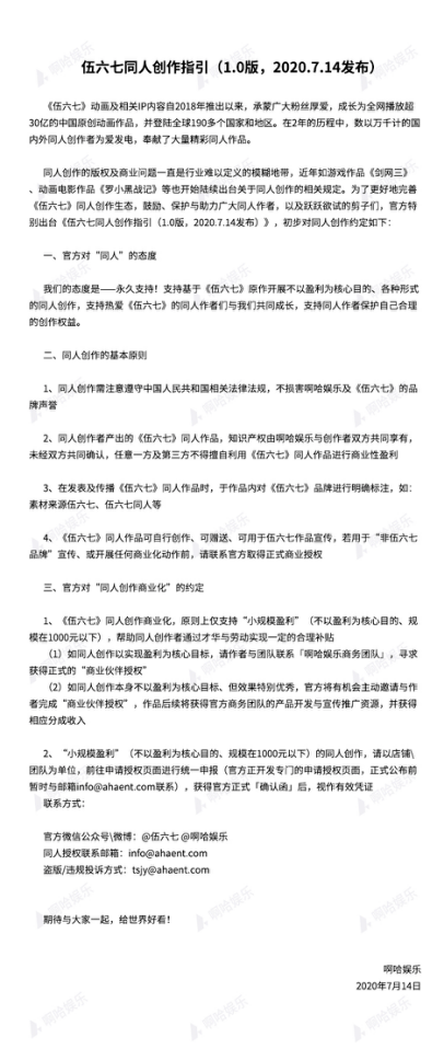
今年,国产动画《刺客伍六七》制作方就和同人创作圈产生过一定的分歧。

创作指引1.0中表达了对同人作品的支持态度,但是过于严苛的限制条件还是招致圈内一些粉丝的不满。
同人创作的盈利界限不好把控,想让同人创作者们“靠爱发电”,明显不现实。例如国内的同人展,一些同人创作者将二创内容(插画、漫画或是小说)放到上海的CP展会上进行销售,除了摊位费用,在排版、印刷上花的精力也是不小的。1000元的盈利规模限制或许连印刷成本都不够,对同人创作者来说,本来的喜好成了吃力不讨好的事情,创作热情自然就下降了,甚至影响对原作的情感。
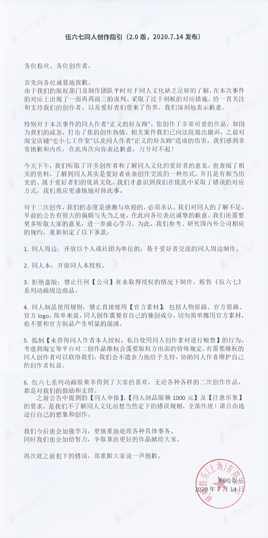
不过,好在官方还是听取粉丝的意见和建议,在指引2.0时取消了盈利限额,道歉措辞诚恳,也进一步表达了同人创作的支持。


但是,为了防止ip被滥用侵权,过度盈利的标准还是有待以后行业继续摸索的,毕竟利益的诱惑还是很大的,过于宽松的限制条件可能会导致盗版横行,影响原作方的声誉和收益。
大多数动画公司没有迪士尼、任天堂那样的法务实力,很多优质动画也是制作staff本着对作品的热爱创作出来的,若是同人创作超过了“某个度”,原作方还是应该坚决维护好自己的权利。
除了官方对同人创作的把控以外,同人方面也需要尊重原作方,《刺客伍六七》和同人团队纠纷那时,甚至有粉丝叫嚣刺客伍六七是因为同人火的,虽说这就未免有点太招黑了。
一部动画的成功有很多因素,但至少很大程度上是因为制作组的良心制作,搞笑轻松的剧情、挺有创意的分镜、偶尔炸裂的作画观感……《刺客伍六七》制作组在这部动画里花了不少心思的,可以说是这几年国产二维动画的精品。
无视原作的功劳就跟当初叫嚣着《Re-Take》超越原作类似,作为同人作品,这种剧情、画风、人设、口工程度也相对合理的同人作品可以说是同人圈的上乘作品了。但是有一些脑残粉说完爆原作,就算再傲慢也要有个度。但同人终归是同人,感谢同人作者的创作,但是凌驾于原作之上还是太过傲慢了。
同人的创作素材来源于原作,创作同人不是件容易的事,但跟原作比起来,就是小巫见大巫了。
在处理好同人与原作的平衡基础之上,除了满足粉丝与爱好者的二次创作需求以外,同人也能在一定程度上反哺原作,比如说两季动画之间的空窗期。
国内的动画团队可以通过一些奖励活动和措施鼓励同人创作,优秀的同人作品也能给原作带来相当大的流量热度。毕竟有不少人也是根据眼缘程度挑选作品。
最后,希望在最后一部剧场版别再像Q那样溜大了,好歹跳票了这么久,不求《破》的水准,有《序》的水准也谢天谢地了。
希望那个时候能够不留遗憾地说出:再见了,所有的福音战士。