
254,581文|号外工作室
资本市场即将迎来“大模型除幻第一股”!
2025年6月17日,北京海致科技集团股份有限公司(以下简称"海致科技“)向港交所递交招股书,拟港股主板上市,此次IPO的联席保荐人分别为招银国际、中银国际、申万宏源。

海致科技是由互联网老兵任旭阳创立的人工智能企业,他领导的这家公司用知识图谱给大模型“治病”,成为中国产业智能体赛道隐形冠军。当资本市场迎来“大模型除幻第一股”,技术情怀与商业现实如何共舞?
1、百度系老兵的第三次创业
海致科技成立于2013年,由百度元老、前副总裁任旭阳创立。任旭阳曾主导爱奇艺和一点资讯的创立,并担任真知创投董事长,其丰富的互联网创业经验为海致科技注入了战略视野与资源整合能力。
2013年创立海致科技时,任旭阳将技术情怀注入公司基因:“一定要做出属于中国自己的世界级软件。”如今担任董事长的他,在招股书中被描述为“负责提供战略方向与指引”的关键角色。

海致科技的核心管理层的配置凸显技术底色:CEO杨再飞、CTO杨娟、副总万澎江组成的铁三角,平均年龄不足45岁。新加入的CFO孙君博曾任出门问问CFO,操盘过AI公司上市全程,补齐资本运作关键拼图。
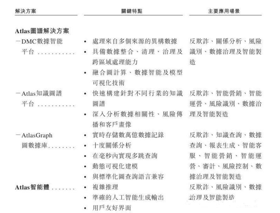
海致科技致力于通过图模融合技术开发产业级AI智能体,提供覆盖金融、能源、政务等领域的全栈式人工智能解决方案,目标是解决大语言模型的“幻觉”问题,提升企业级AI应用的精准性与可靠性。
而它的核心技术是源于与清华大学郑纬民院士团队的深度合作。2021年,双方联合成立“高性能图计算院士专家工作站”,自主研发高性能分布式图数据库AtlasGraph,该数据库在2023年打破LDBC SNB基准测试世界纪录,性能提升45%,成为国产基础软件的标杆。
此外,2023年9月,海致科技推出Atlas智能体解决方案,将知识图谱与大语言模型深度融合。这项被业界称为“图模融合”的技术,使海致科技成为中国首家通过知识图谱有效解决大模型幻觉的AI企业,也奠定了它“大模型除幻第一股”的技术地位。

这项技术突破的商业价值在招股书上也披露了出来,2024年海致科技的Atlas智能体业务收入从890万元猛增至8660万元,增幅高达872.2%,成为拉动整体营收增长的核心引擎。
而支撑海致科技突破的是十年磨一剑的图数据库技术。尤其是2023年数据库更是创下性能世界纪录。
对于Atlas来说,在各种场景下,可以实时分析数以万亿的数据点直接的联系,甚至在欺诈场景中,更能迅速识别出传统技术难以发现的隐蔽欺诈网络。
截至2024年底,海致科技已服务300多家客户,中国建设银行、国家电网、中国商飞等头部企业赫然在列,覆盖超100个应用场景,从金融反欺诈到冬奥会安保平台,技术触角深入产业核心环节。
2、从清华实验室到33亿估值
在IPO前,海致科技已经拿到了多轮融资,公司的估值也超过33亿元。
翻开招股书的股东名单,君联资本、高瓴、IDG、中网投等头部机构赫然在列,构成豪华投资阵容。其中君联资本总裁李家庆、BAI资本龙宇等投资大佬亲自担任非执行董事。

当年海致科技在决定自研图数据库时,团队曾举棋不定。而正是君联资本李家庆的果断支持起了决定性作用,他建议公司找最好的团队合作,于是就有了跟清华郑纬民院士团队合作的奠定。
资本的支持力度令人瞩目,2025年6月交割完IPO前最后一轮融资后,海致科技估值已达33亿元人民币。招股书披露的募资用途中,强化图模融合技术研发位列首位,延续着技术驱动的基因。
根据招股书显示,2022-2024年公司营收分别为3.13亿、3.76亿、5.03亿元,年复合增长率26.8%,主要得益于Atlas智能体的爆发式增长。

而公司的净利润也扭亏为盈,2024年经调整净利润为1693万元(非IFRS口径),首次实现扭亏为盈,毛利率从30.9%提升至36.3%,反映产品结构优化与规模效应。
在技术研发上,海致科技的研发费用率有所下降,近三年研发费用率从27.8%降至12.1%,但绝对值保持高位,在2024年投入6068万元,持续加码图计算与AI融合技术。
但是招股书显示,海致科技面临账面亏损压力,在2024年净亏损9373万元,主要源于股权激励等非现金支出;且流动负债净额达13.77亿元,需关注IPO后的偿债能力。
3、140%增速的产业智能体蓝海
根据弗若斯特沙利文数据,中国产业级AI解决方案市场规模预计从2025年的654亿元增长至2029年的2861亿元,复合年增长率达44.6%。其中,AI智能体细分市场增速更为迅猛,2024-2029年复合增长率将达71.3%。而海致科技专注的图谱融合智能体细分赛道增速更高,预计同期CAGR将达140%。
在海致科技的招股书显示,“全球科技巨头都在探索同类技术路线。”包括微软、英伟达等国际巨头同样在发力知识图谱与大模型融合。而海致科技作为中国市场的先行者,已占据赛道制高点。
虽然海致科技的流动负债不低,但弗若斯特沙利文报告揭示了海致科技的含金量,按2024年营收计,海致科技在中国以图为核心的AI智能体市场占据超50%份额,位列行业第一;在整体产业级AI智能体赛道排名第五。
当全球的AI竞赛聚焦于大模型参数之战时,海致科技选择了一条少有人走的路。这家公司的价值或许正藏于招股书第176页的技术图示中——知识图谱与大模型交融的神经网络,恰如中国硬科技创业的隐喻:用十年深蹲换来起跳的力量,在基础软件的土壤里培育自主创新的果实。