
242,186文|子弹财经
7月10日,贵州省纪委监委网站发布公告称,中信银行财富管理部副总经理袁东宁涉嫌严重违纪违法,目前正在接受该行纪委纪律审查和六盘水市监委监察调查。

(图 / 中信银行财富管理部副总经理东宁被调查的公告(来源:贵州省纪委监委网站))
近一年以来,中信银行已出现两位被调查的总行一级部门副总。除了这次被调查的袁东宁,2024年9月,该行资产管理业务中心原副总裁罗金辉因涉嫌严重职务违法被查。
值得注意的是,两个被调查的业务部门负责人均涉及零售金融。该行在2021年首提“零售第一战略”,这个过程中究竟发生了哪些问题?
在业绩表现上,截至2024年末,该行零售银行营收占比为40.1%,未实现既定的占比50%以上目标。同时,零售银行税前利润降至92.3亿元,同比下滑高达42.08%。
作为零售业务重要组成部分的财富管理领域,该行2023年至2024年的手续费及佣金净收入,分别同比下滑12.7%、3.96%。
种种迹象背后,是否反映出该行零售转型失利问题?尤其是财富管理条线,在数字化转型推动之下,为何收入却出现下滑?今年以来,中信银行的监管罚单累计达500万元,警示其存在哪些经营弊端?
1、财富管理部副总被查,一年内两高管落马
近期中信银行财富管理部高管袁东宁被查,引发金融圈热议。
从个人履历来看,袁东宁深耕于中信银行零售金融业务条线。自2016年进入该行,在零售银行部、财富管理部拥有丰富的管理经验。自2023年起,袁东宁一直在财富管理部任职,由总经理助理升任副总经理。

(图 / 中信银行财富管理部高管袁东宁2023年演讲观点(来源:“中信银行苏州分行”微信公众号))
一年内,除了袁东宁被调查,该行还有一位部门副总落马。
2024年9月末,中央纪委国家监委网站发布消息称,中信银行资产管理业务中心原副总裁(一级部总经理级)罗金辉涉嫌严重职务违法,已接受中央纪委国家监委驻中信集团纪检监察组和贵州省六盘水市监委监察调查。
2025年5月,贵州省六盘水市中级人民法院一审公开开庭审理了罗金辉受贿一案。
判决指出:“罗金辉为有关单位和个人在融资、获得股票大宗交易业务以及债券回售等事项上提供帮助,非法收受财物共计折合人民币4437万余元”。罗金辉当庭认罪悔罪。

(图 / 中信银行资产管理业务中心原副总裁罗金辉被调查的公告(来源:中纪委官网))
一年时间内,两位高管涉嫌违法违规被调查,暴露出该行在内控管理方面存在明显漏洞。内控管理出现问题,很难避免会对业务端产生影响。
2、“零售第一战略”失利,财富管理收入下滑
中信银行被调查的两位副总,来自财富管理和资产管理业务线,从组织架构图来看,均属于总行一级部门。两个部门存在一定的业务交叉,共同点在于满足客户资产配置需求。其中,财富管理部是零售金融版块的发力重点。

(图 / 中信银行2024年总行一级部门构成(来源:中信银行2024年报))
回顾该行近五年的经营业绩,可明显看出增速乏力的迹象。其中,营业收入在2023年同比下滑2.6%,降至近五年最低,2024年同比增速回升至3.76%。归母净利润增速从2021年的13.6%,直线降至2024年的2.33%,降幅较为明显。

早在2014年下半年,中信银行就已启动零售战略二次转型,至今已过去11年。期间,时任该行行长方合英在2021年度业绩发布会上,首次提出“零售第一战略”,对外展示其新零售全景图,其中财富管理是零售转型的主战场。

(图 / 中信银行2022年提出“新零售”战略全景图(来源:中信银行))
同时,该行设定了转型目标,即2023年零售营收占比超过50%。然而,通过零售银行的营业收入与税前利润两项指标,可看出其并未达成既定目标。
一是在零售银行营业收入上,此前整体稳定增长,然而近两年出现下滑,从2023年的864.24亿元降至2024年的856.79亿元。虽然没有达成既定目标,但营收占比从2014年的20.2%提升到2024年40.1%,零售转型取得一定成效。

二是在零售银行税前利润上,规模与增速均波动较大。2022年至2024年,零售银行税前利润分别为173.8亿元、159.35亿元、92.3亿元,同时零售银行税前利润占比分别为23.7%、21.3%、11.4%,均是连续三年持续下滑。
尤其是2024年,零售银行税前利润处于近九年最低,同比下滑高达42.08%。
在利润占比上,2017年至2021年连续五年保持30%以上,但此后三年却大幅下滑,凸显零售转型“后劲不足”。

「子弹财经」注意到,不仅零售银行业务未达成既定目标,中信银行财富管理收入也呈现持续下滑的趋势。内部腐败问题是否与近年来业绩下滑有关?对今后业务发展带来什么影响?
从近五年数据看,该行手续费及佣金净收入连续两年下降。2023年至2024年,分别同比下滑12.7%、3.96%。其中,2024年下滑幅度最大的是代理业务手续费,同比下降14.93%,年报解释原因为代销基金、保险、信托收入下降。
代理业务手续费的收缩态势明显。从2020年的75.27亿元,回落至2024年的49.81亿元,五年缩水33.82%。


(图 / 中信银行2024年报)
中信银行构建的“新零售”打法,明确以财富管理作为主体,深化“财富管理-资产管理-综合融资”价值链。其中,资产管理业务是零售转型的重要一环。
2020年7月,该行设立了全资子公司——信银理财,承接其原有的资产管理业务。此后,资产管理业务中心直接对接信银理财。
2024年,信银理财的资产规模出现首次下降,期末总资产、净资产分别为120.62亿元、113.09亿元,同比分别下降1.91%、3.55%。
值得注意的是,该行财富管理部总经理王洪栋2024年10月接任信银理财董事长,其拥有20年财富管理经验,自2022年起加盟中信银行。从时间线来看,与被调查的袁东宁同属于财富管理部。
综上所述,中信银行的零售转型之路并不顺利,历经11年尚未实现“站稳零售第一梯队”战略愿景。一方面是财富管理业务收入回落,另一方面是资产管理业务首次出现资产规模下滑,今后或受到反腐影响,引发业务增速持续放缓。
3、数字化投入超百亿,难掩500万元罚单困局
中信银行搭建的财富管理服务体系,离不开数字化技术的支撑。本次被调查的财富管理部副总经理袁东宁,曾作为该行数字金融掌舵人。
据电子银行网披露,他牵头的“智慧网点工程”,涉及引入数字人大堂经理、搭建全生命周期网点数字管理平台。本次调查事件,或引发监管部门对该行相关数字金融项目开展更严苛的审查。
近两年,该行推出了财富产品销售平台、零售客户经营M+平台,通过手机银行App提供智能化服务体验。这些功能的开发,离不开其对数字化资源的投入。
近年来,该行科技资金年投入超百万,占营收比重超过5%。过去五年,该行科技投入资金从2020年的69.26亿元,跃升至2024年的109.45亿元。尽管2024年科技投入同比下滑9.94%,但占营收比重依旧超过5%。
横向对比来看,中信银行科技资金投入规模处于同业领先水平。2024年,部分股份行披露的科技资金投入分别为,招行133.5亿元、兴业银行83.77亿元、浦发银行71.69亿元。

「子弹财经」研究发现,中信银行监管罚单未具体涉及数字化转型项目。究其根源,数字化项目通常资金投入巨大、周期长,在客户数据收集、大模型算法等方面的管理漏洞不易察觉。
近三年,该行收到的监管罚单金额相对较高。尽管与数字化项目的关联度不高,但折射其内控合规的风险。
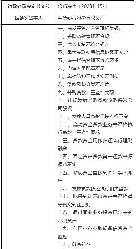
此前,该行2023年末被罚没超2.24亿元,曾引发行业巨震。罚单显示,中信银行违法违规事实高达56项。该行提出处罚所涉问题均发生在2019年及以前年度,已全部完成整改,并对相关责任人严肃处理。


(图 / 中信银行2023年罚单超2.24亿(来源:金融监管总局官网)说明:由于处罚项目过多,上图仅展示前20项处罚事由)
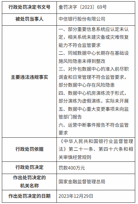
2024年初,该行曾被罚款400万元,处罚原因包括部分重要信息系统应认定未认定、相关系统未建灾备或灾难恢复能力不符合监管要求等,与数字化转型存在一定关联。
2025年以来,该行多家分行被罚,涉及江苏、湖北、湖南、宁波、云南等地分行,处罚总额达500万元,包括贷款端和存款端。
在存款端,该行宁波分行3月因存款业务管理不审慎被罚50万元。在贷款端,该行武汉分行4月被处罚170万元,源于“项目贷款管理不到位、固定资产贷款发放不审慎、保理业务基础交易不真实”等违规行为。



(图 / 中信银行2024-2025年部分监管罚单(来源:金融监管总局官网))
频繁罚单反映出该行合规管理机制的缺失,尽管未触及数字化转型,未来或传导至财富管理领域。数字化转型并非法外之地,发展零售金融需守住合规底线。
4、小结
得零售者得天下,中信银行自2014年实施零售战略二次转型以来,向外界展现其数字化变革路径。然而,该行财富管理部高管袁东宁被查,暴露“零售第一战略”阶段性目标未完成的尴尬局面和运营合规风险。
目前,该行零售转型面临一系列挑战,比如财富管理收入下滑,零售银行营业收入占比不足50%,零售银行税前利润处于近九年最低等。
在金融反腐背景下,该行应从两方面重塑零售生态圈:一方面,构建多元化的财富管理产品体系,降低对信用卡和消费贷的过度依赖,将盈利来源从贷款利息转向中间业务收入。另一方面,高度注重内控合规和反腐治理,尽管监管罚单未直接关联零售数字化项目,但需警惕其中潜藏的风险对其运营产生不利影响。
*文中题图来自:界面新闻图库。