
286,574出品 | 子弹财经 李薇
7月初,金融监管总局江苏监管局披露的罚单信息显示,江苏苏商银行股份有限公司(简称“苏商银行”)由于存在信息科技风险管理不审慎、EAST数据质量不符合规范要求等两项违法违规行为,被罚款60万元。

(图 / 江苏监管局对于苏商银行发布的罚单信息(来源:金融监管总局网站))
作为年科技投入超过3亿元的民营银行,苏商银行的这笔罚单值得警示。近一年以来,该行连续收到2次监管罚单,此前在2024年8月,监管部门对其开出金额高达366.78万元的罚单。
苏商银行成立于2017年6月16日,是江苏省首家民营银行,也是全国第13家民营银行,由苏宁集团联合江苏省内其他6家大型民营企业共同发起。该行注册资本40亿元,总部位于南京市建邺区,定位为“科技驱动的O2O银行”。
在产品布局上,该行聚焦微商金融、产业链金融、科创金融、支付金融、消费金融、财富管理等六大核心业务,力争成为“长三角核心区普惠金融客群最多、Fintech应用最多、具有领先优势的专精特新数字银行”。
从业绩表现来看,在19家民营银行之中,2024年苏商银行的净利润和总资产规模排名第三,仅次于微众银行与网商银行。
2024年末,该行营业收入与净利润均保持双位数增长,增速分别为11.22%、10.23%。2025年上半年,两项指标继续保持10%以上同比增长。
此外,苏商银行2024年科技资金投入超过3亿元。丰硕科技成果的背后,是该行急于“去苏宁化”的转型愿景,力求摆脱陷入经营困境的大股东苏宁集团可能带来的负面效应。今后苏商银行如何保持领先优势?数字技术能否驱动业绩增长与合规发展?
1、从“苏宁”更名“苏商”,难逃60万罚单
苏商银行背靠第一大股东苏宁集团,自2017年成立以来,拓展了一批江苏本地的优质个人与小微企业客群。
在股权结构上,苏宁集团作为第一大股东,持有30%的股权。日出东方控股股份有限公司持股23.6%,其余股东持股份额均不超过10%。

(图 / 苏商银行股权结构图(来源:天眼查))
所谓“成也苏宁,败也苏宁”,苏宁集团自2020年开始陷入财务危机,2025年初南京市中级人民法院受理了苏宁电器、苏宁控股和苏宁置业的破产重整申请。一系列危机事件之下,苏商银行的业务拓展也受到一定波及。

(图 / 苏宁宣告破产重整的案件公告(来源:全国企业破产重整案件信息网))
2024年3月,经监管部门核准,这家民营银行正式更名,由“苏宁银行”变更为“苏商银行”,这也是唯一开业后更名的民营银行。

(图 / 监管部门对于苏商银行更名的批复(来源:金融监管总局网站))
更名并未使该行风险减少,7月初的监管罚单反映其合规问题。针对本次罚单,苏商银行公开回应称,诚恳接受并已按照监管要求完成整改,后续将强化内控合规建设,推动业务经营健康稳健发展。
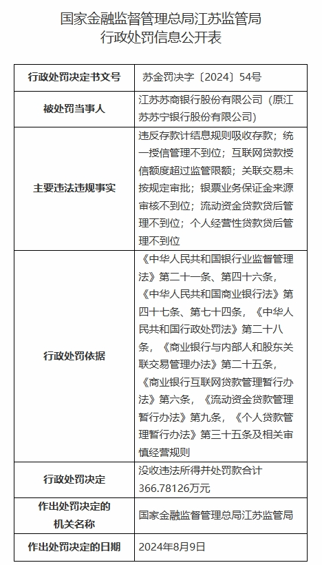
「子弹财经」翻阅苏商银行的过往罚单,发现2024年8月监管部门对其开出成立后的最大罚单,罚款合计366.78万元。
具体来看,罚单披露该行涉及七项违法违规行为:违反存款计结息规则吸收存款;统一授信管理不到位;互联网贷款授信额度超过监管限额;关联交易未按规定审批;银票业务保证金来源审核不到位;流动资金贷款、个人经营性贷款贷后管理不到位。
值得注意的是,包括行长在内的6名中高管同时被罚。时任苏商银行行长王景斌对违反存款计结息规则吸收存款、关联交易未按规定审批、统一授信管理不到位负有责任,被警告、罚款23万元。

(图 / 苏商银行2024年8月罚单事项(来源:金融监管总局网站))
同样是在罚单发生后,去年苏商银行也回应称“该行予以高度重视,诚恳接受监督与处罚,上述处罚涉及事项均发生在2021年之前,已按照监管要求完成问题整改”。
不到一年的时间内,接连出现合规问题,反映该行在内控管理和公司治理上的漏洞。尽管该行在科技投入上,位居民营银行前列,但在信息科技风险管理方面,与监管要求存在差距,警示其进一步健全信息科技风险管理体系的必要性。

(图 / 苏商银行定位于“科技驱动的O2O银行”(来源:苏商银行年报))
2、营收净利双位数增长,资产质量下滑成为隐患
监管罚单的背后,是否折射其经营业绩存在不稳定风险?
「子弹财经」发现,该行在2024年与2025年上半年,营业收入与净利润两项指标均呈现双位数增长,在经济放缓形势下实属难得。
近日,苏商银行披露了一组亮眼的经营数据:截至2025年6月末,该行资产总额近1500亿元,营业收入和净利润均实现10%以上同比增长。
放长时间周期,「子弹财经」回顾该行过去五年的经营业绩,发现苏商银行虽然营收、净利润保持双位数增长,且展现出规模发展优势,但资产质量下滑的问题也不容忽视。
一是从盈利表现来看,苏商银行2024年营业收入达到50.06亿元,同比增长11.22%。净利润实现11.58亿元,同比增长10.23%。五年内,同比增速最高的是2020年,营收与净利润增速分别为175.63%、463.9%。
从19家民营银行的净利润排名来看,排名前三的分别是微众银行109.03亿元、网商银行31.66亿元、苏商银行11.58亿元。排名第三的领先优势,展现出该行的规模实力。

二是从总资产规模来看,该行从2020年的725.61亿元,跃升至2024年的1375.54亿元。五年内,总资产规模同比增速最高的是2021年,高达39.5%,2024年回落至17.92%。

在民营银行之中,苏商银行的总资产规模排名第三,仅次于微众银行的6517.76亿元、网商银行的4710.35亿元,可见其“头部效应”较为突出。

(图 / 19家民营银行2024年总资产规模排名(来源:民营银行2024年报))
三是从资产质量来看,该行2024年不良贷款率为1.18%,相较2020年的0.94%,出现一定幅度的上升。
同时,拨备覆盖率从2020年的263.32%降至2023年的171.33%,2024年又回升至214.02%。五年内,拨备覆盖率的变动反映其不良贷款准备金减少,或使该行降低风险抵御能力。
此外,苏商银行的核心一级资本充足率呈现波动下滑趋势。从2020年的10.85%,降至2024年的10.34%,尽管降幅较小,但对其稳健经营带来了风险隐患。
可以看出,该行资产质量已出现下滑的迹象,与其偏重小微金融与产业链金融的发展定位强关联。苏商银行董事长黄金老在2024年9月曾指出,做小微企业贷款不能光靠数字风控模型,还要辅助人工决策、机器人决策。

值得注意的是,总部位于民营经济活跃的江苏省,苏商银行在贷款结构上是否偏向小微客群?数据显示,该行2024年普惠小微贷款余额218.32亿元,增幅13.01%,占各项贷款余额比重31.23%。
2025年6月末,该行披露普惠小微贷款余额180亿元,在贷户数29万户,户均贷款金额不到10万元;消费贷款余额445.3亿元,在贷户数573.5万户,户均贷款金额仅1.29万元。由此可见,消费贷款规模是小微贷款的2.47倍。
在规模扩张方面,该行在成立初期以消费贷款业务为主,与百度、蚂蚁、美团、携程、360和京东等流量平台广泛合作。
在小微客群的开拓上,该行董事长黄金老2025年6月提出,成立八年累计服务小微企业160万户,累计发放普惠小微贷款2200亿元。
横向对比来看,新网银行小微贷款客户达22.13万户,众邦银行累计服务小微企业超过50万家,相对而言苏商银行具备显著的竞争优势。
综上所述,苏商银行2024年净利润、总资产规模均排名行业第三,展现出强劲的头部优势。然而,资产质量下滑迹象不容忽视,从侧面也验证了监管罚单的潜在风险隐患。
3、数字技术领先同业,“去苏宁化”未改小微业态
本次罚单直指苏商银行的信息科技管理,而该行对外宣传最多的正是科技成果。作为具备互联网基因的民营银行,更需要将科技与金融两者融合,使科技研发满足监管合规要求。
「子弹财经」根据该行年报数据,即每年将营收的6%投入于数字科技,2024年该行营业收入50.06亿元,估算其科技资金投入超过3亿元,约占净利润的25.94%。同时,该行将年科技投入的10%投入人工智能,三年已累计投入9000多万元。
在金融科技成果上,该行知识产权申请量位列江苏省法人金融机构第一。尤其是获批成立“南京市金融大模型工程技术研究中心”,在民营银行之中展现出科技实力。

(图 / 苏商银行2024年金融科技创新成果(来源:苏商银行年报))
值得关注的是,2025年一季度发布的《亚洲银行家2025全球数字银行百强榜》显示,苏商银行排在第十位,甩下了众多欧美银行。
具体来看,前十强分别是:巴西Nubank、荷兰ING(Global)、中国微众银行、韩国KakaoBank、俄罗斯Tinkoff Bank、美国Ally Bank、德国ING、中国网商银行、韩国Toss Bank、中国苏商银行。
这项榜单在全球具备较高的含金量,评估维度涵盖用户基础、市场/产品覆盖度、盈利能力、资产负债/存贷比、融资能力五大方面。

(图 / 亚洲银行家2025全球数字银行百强榜(来源:亚洲银行家研究院))
上述种种迹象表明,苏商银行展现出数字化转型“硬核”实力,力求实现“去苏宁化”的最终目标。然而,在多数客户的认知里,依旧将其归属为“苏宁系”金融版图。
若想彻底撕掉这一标签,苏商银行必须通过科技赋能,使外界看到多元化的盈利模式。然而,当前该行战略重心在于普惠小微金融业务,但依旧高度依赖利息净收入,科技能力并未破解其收入结构单一的问题。
「子弹财经」注意到,该行小微金融领域的科技成果日渐增多,比如小微信贷AI审批助手、逾期客户智能画像、“天衡”小微风险矩阵、“透镜”智能风控引擎等。
在科技投入上,苏商银行在民营银行之中占据了领先优势。但科技创新成果与普惠金融服务仍存在一定脱节,不能仅靠科技一条腿走路,而是在小微财资管理、产业生态圈等方面彻底变革,才能真正“去苏宁化”,摆脱股东的负面影响。
4、小结
苏商银行已迎来八周年,凭借江苏首家民营银行的独特定位,成为金融科技赋能江苏民营经济的“标杆样本”。业绩表现上,该行2024年末净利润与总资产规模均在19家民营银行之中位列第三,展现出头部竞争优势。
然而,一年内接连两次罚单,叠加该行近五年的不良率波动上升表现,倒逼其重新审视合规机制。今后,该行应从两方面推动可持续发展:
第一,加强信息科技条线的合规机制建设。在推广科技专利和数字化系统平台的同时,该行从高管层面应高度注重金融合规制度和文化建设,确保数据安全并符合监管要求,及时预警业务风险事件。
第二,强化小微金融风控。鉴于江苏民营企业众多,苏商银行仅凭数字技术无法化解风险,需拓展多元化合作伙伴并借助大模型,促使资产质量持续优化。
苏商银行今后能否保持行业头部地位?内控合规风险如何化解?「子弹财经」将持续观察。