
201,137文|财华社
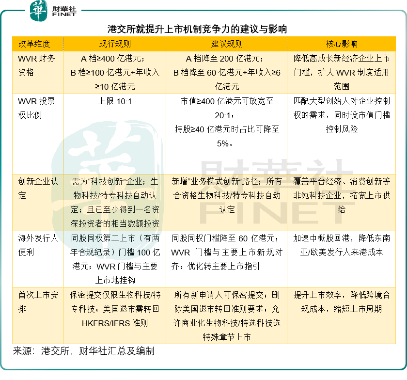
2026年3月13日,港交所(00388.HK)发布上市机制竞争力检讨第一阶段咨询文件,聚焦优化不同投票权(WVR)制度、便利海外发行人赴港上市、完善首次上市安排三大核心,通过降低市值/财务门槛、扩大制度适用范围、提升流程效率等方式,直指中概股回归、新经济企业上市吸引力及全球交易所竞争格局。
这次改革既是对其2018年以来上市改革的深化,也是应对美、英、新交所等全球监管变革的主动布局,将影响到供给端(企业上市)与需求端(存量上市公司估值),考验港交所“扩容”与“保质”的平衡能力。
核心改革举措:四大维度降低上市门槛、强化包容
这次咨询文件共提出十项重大调整,覆盖WVR制度、海外发行人、首次上市安排三大板块,核心变化可归纳为以下四类:

此外,港交所还强化了退回机制透明度(公布所有专业机构身份)、放宽控制权变动认定标准,进一步提升制度灵活性。咨询期至2026年5月8日结束,后续将分阶段推进其他改革范畴。
全球交易所竞争格局:港交所的差异化与挑战
港交所此次改革的紧迫感,源于全球主要交易所对优质上市资源的激烈竞争。
近年来,东南亚、中东乃至欧洲的交易所都在积极改革上市制度,吸引科技企业。更重要的是,随着美国监管环境的不确定性以及地缘政治因素,虽然仍有大型企业赴美上市,但“中概股回流”已变为常态。
与此同时,A股上市公司赴港上市(A+H)正成为新浪潮。港交所的改革,特别是允许已商业化的生物科技和特专科技公司自由选择上市章节,以及优化会计准则衔接,正是为了迎合这批已在A股证明自己、亟需国际化平台的成熟企业。

港交所的核心竞争优势在于与内地市场的深度联动、成熟的投资者保护体系、新经济企业上市经验,这次的上市规则调整,目的也在进一步深化这些优势。
对市场主体的三重影响:扩容红利与估值挑战并存
1)对中概股回归与新经济企业:显著提升吸引力
同股同权第二上市门槛降至60亿港元,WVR海外发行人门槛与主要上市对齐,叠加会计准则豁免(扩大至美国母公司及大量业务子公司),将降低中概股回港成本,推动更多第二上市企业转为双重主要上市,强化港股与内地市场的资本联动。
我们此前已提到,阿里巴巴(09988.HK)于2024年自愿转换为双重主要上市,此外哔哩哔哩(09626.HK)、宝尊电商(09991.HK)、中通快递(02057.HK)等亦已转为双重主要上市,今年初,网易(09999.HK)因其全球总成交量中55%及以上在港交所完成,而可能被动撤销其第二上市地位。
目前港交所仍有一批中概股处于第二上市状态,包括京东集团(09618.HK)、华住集团(01179.HK)、腾讯音乐(01698.HK)、汽车之家(02518.HK)、奇富科技(03660.HK)、万国数据(09698.HK)、蔚来(09866.HK)、百度(09888.HK)、微博(09898.HK)、新东方(09901.HK)、携程(09961.HK)等,若这些中概股转为港交所主要上市或双重上市,将更便利其入选指数和进入港股通,吸引更多种类的资金。
业务模式创新企业(如新型消费平台、AI营销科技企业)可通过WVR上市,已商业化生物科技/特专科技公司可选择特殊章节上市,覆盖更多未满足传统盈利要求的高成长企业,巩固港股“新经济第一市”地位。
全品类保密提交允许企业在市场窗口期内灵活启动上市,避免过早披露影响业务布局,尤其利好AI、医药等研发周期长、竞争激烈的行业。
2)对港交所市场生态:扩容与提质的平衡考验
更多企业上市将扩大港股总市值与成交规模,优化投资者结构,吸引全球资本配置港股;低门槛可能导致上市公司质量分化,需强化持续监管与退市机制,避免“劣币驱逐良币”;改革后港股与美、英、新交所的制度差距缩小,在亚洲新经济企业上市竞争中占据更有利位置。
3)对存量上市公司:估值分化与竞争压力加剧
新增上市公司(尤其是中概股回归企业)可能分流存量公司的流动性与投资者关注度,导致同类企业估值承压,尤其对市值相近、业务重叠的公司影响更显著。与此同时,随着一大批更具成长性、更具话题性的新经济企业、AI独角兽,如近期上市的智谱(02513.HK)、MiniMax(00100.HK)等以及回流中概股的涌入,全球配置资金和南下资金的目光必然会被这些“新面孔”吸引,导致一些缺乏“故事性”的传统优秀企业以及日均成交量偏低的众多中小企业估值中枢下移。
WVR制度放宽后,存量WVR企业需强化中小股东保护,避免控制权过度集中;海外发行人转主要上市将带来更严格的信息披露与公司治理要求,倒逼存量企业提升合规质量。
新经济企业扩容将加剧同赛道竞争,存量上市公司需通过技术创新、业务整合等方式巩固市场地位,避免被新增企业替代。
破局之道:港交所如何平衡“新欢”与“旧爱”?
为实现“扩容”与“保质”的双赢,港交所或可从以下方面发力:
1)激活存量流动性,引入“耐心资本”。改革不仅要“引进来”,更要“留得住”。港交所应推动港股通扩容、互联互通机制优化,吸引内地长期资金配置港股,提升市场流动性;进一步深化与中东、东南亚等地区主权财富基金的联通;与AI、生物医药等领域的创投机构合作,提前布局优质项目,提升上市储备质量;港交所还可主动搭建桥梁,组织更多面向存量上市公司的反向路演,向国际长期资本(即“耐心资本”)展示传统行业龙头的转型价值与高股息吸引力,帮助存量企业重塑估值逻辑。
2)推动存量企业的“二次转型”与分拆。港交所或可为传统企业分拆新经济业务上市提供更清晰的指引和绿色通道。许多老牌上市公司旗下其实拥有优质的科技资产或供应链平台。与其让这些资产在母体内被低估,不如鼓励它们利用现有的18C、18A等章节分拆独立上市。这样一来,既为市场提供了新的投资标的,又能释放母公司的潜在价值。
3)强化投资者教育,构建分层市场生态。港交所和香港证监会需要引导市场建立更精细的估值坐标系。通过大数据和分析师研讨,帮助投资者理解不同行业、不同生命周期公司的估值逻辑。对于传统企业,强调其现金流稳定性与高股息回报的“防御价值”;对于新经济企业,强调其成长性与技术壁垒的“进攻价值”。通过构建一个价值多元、层次分明的市场生态,让不同类型的上市公司都能找到属于自己的投资者群体。
4)利用改革契机,优化存量企业的持续上市成本。在吸引新IPO的同时,监管层也应倾听存量上市公司的心声,考虑在合规成本、持续责任披露等方面进行适度优化,降低中小型已上市公司的维持成本,避免它们因成本过高而选择私有化退市。
5)筑牢质量防线,防范上市风险。在降低门槛的同时,强化对创新产业认定、业务模式可持续性、控制权稳定性的审核,确保新增企业具备核心竞争力;完善持续上市标准,对财务恶化、合规违规的企业加快退市流程,维护市场整体质量;完善WVR风险管控,要求配套独立董事、特别决议案等保护措施,防范控制权滥用。
总结:改革成败或取决于“质量与效率”的平衡
港交所这次上市规则改革或是全球交易所竞争背景下的必然选择,提升港股对全球发行人的吸引力,巩固国际金融中心地位。改革短期内可能带来存量上市公司估值分化、监管压力上升等挑战,但长期来看,若能平衡好“扩容”与“保质”,将推动港股市场多元化发展,增强与全球主要交易所的竞争力。
对企业而言,港股将成为更多新经济企业、中概股回归的优选上市地;对投资者而言,港股将提供更丰富的投资标的,但需警惕新增企业的质量风险与估值波动;对港交所而言,改革的成败关键或在于能否通过分层监管、质量防线、跨境合作等措施,实现市场规模扩大与整体质量提升的双赢。